国家区域重大发展战略下中国体育非物质文化遗产资源的区域空间分异特征与影响因素研究:基于2006
摘 要为进一步挖掘体育非物质文化遗产资源,优化体育非物质文化遗产资源的空间分布,服务于区域经济发展,推动我国国家区域重大发展战略实施,综合利用空间自相关、地理探测器等方法系统分析涉及长江经济带、黄河流域生态经济带、长三角地区和粤港澳大湾区5个区域的我国国家级体育非物质文化遗产资源的空间分异情况以及影响因素。研究表明:1)这5个区域内的国家级体育非物质文化遗产资源数量占全国总数量的76.7%,说明现阶段我国国家级体育非物质文化遗产资源的区域空间分布特征基本满足我国国家区域重大发展战略布局的需求。2)虽然现阶段我国国家级体育非物质文化遗产资源的全局空间自相关性比较明显,并呈现出集聚的空间分布形态,但是区域内发展不平衡,尤其是长江经济带下游区域和黄河流域生态经济带中上游区域呈现出的次冷区和冷区空间分布特征。3)长三角地区只有浙江省完成高效型区域的跃迁,京津冀地区中北京市和河北省完成了高效型区域的跃迁,长江经济带上游区域的云南省、贵州省、四川省完成了高效型区域的跃迁,黄河生态经济带以四川省、山东省和山西省为代表的区域实现了高效型区域的跃迁,粤港澳大湾区只有广东省完成了高效型区域的跃迁。4)从影响我国体育非物质文化遗产区域性差异的因素来看,整个民族文化因素影响力最大,其中地区国家级传统村落数影响力最大,自然地理因素中的地形地貌因素影响力最小。
中华文明五千年形成了独具特色的中华优秀传统文化,其中包括代表民族记忆或地区特色的体育非物质文化,其已逐步形成体育非物质文化遗产,为新时代中华优秀传统文化增添新的文化内容,成为构筑文化自信的新生力量。同时,这些已经形成的、正在形成的、扎根于不同地区的体育非物质文化遗产正以某种资源形态显现出具有区域特色的资源禀赋优势,服务于地方经济与社会发展,乃至推动我国区域经济与社会的发展。但是这些分布于不同区域的体育非物质文化遗产在创造性转化与创新发展过程中面临省域区域分布不均衡(马冬雪 等,2015)的问题,并直接影响我国整个体育非物质文化遗产资源区域空间分布,甚至关乎我国区域重大发展战略的实施与发展。2021年,中央办公厅、国务院办公厅印发《关于进一步加强非物质文化遗产保护工作的意见》,旨在不断提高非物质文化遗产保护传承水平,加强京津冀协同发展、长江经济带发展等国家重大战略中的非物质文化遗产保护传承,并促进合理利用,推动非物质文化遗产与旅游融合发展、高质量发展。因此,为进一步挖掘体育非物质文化遗产资源,使其服务于国家区域重大发展战略的实施与发展,优化我国体育非物质文化遗产资源的空间布局,并助力体育强国建设,不断增强体育文化感召力、影响力与凝聚力,塑造文化自信,本研究结合《中华人民共和国国民经济和社会发展第十四个五年规划和2035年远景目标纲要》中关于加快推动京津冀协同发展、全面推动长江经济带发展、积极稳妥推进粤港澳大湾区建设、提升长三角一体化发展水平以及扎实推进黄河流域生态保护和高质量发展五大区域重大战略,通过选取第一至五批《国家级非物质文化遗产名录》中的体育非物质文化遗产作为调查对象,以文化地理学的空间自相关理论和地理学的空间分层异质理论作为理论基础,一方面综合运用全局空间自相关分析法、局部空间自相关分析法以及冷热点分析法度量具有代表性的体育非物质文化遗产资源的区域空间分布差异、区域性集聚或离散特征,重点剖析分布于京津冀地区、长江经济带地区、粤港澳大湾区、长三角地区以及黄河流域生态经济带地区的体育非物质文化遗产资源区域空间分布特征以及有机联系,探究这五大区域正在形成或已经形成的区域性集聚效应能否满足国家区域重大发展战略的需求;另一方面综合运用地理探测器分析方法和灰色关联分析方法探究造成体育非物质文化遗产资源区域空间分异以及区域性差异的影响因素,在影响因素中找准发力点,提升体育非物质文化遗产资源开发与体育非物质文化遗产保护政策的响应度。
目前,国内学者集中围绕体育非物质文化遗产的概念与内涵进行研究。比如,刘喜山等(2017)将体育非物质文化遗产界定为以身体运动为主要基本手段,以追求身心健康为主要目的或客观上达到锻炼身心效果的一类非物质文化遗产;丛密林等(2018)将体育非物质文化遗产界定为在我国各民族中,被视为本民族文化的组成部分,并能世代相承流传至今的体育活动,包括与之相关的器材和场地;陈小蓉(2022)将体育非物质文化遗产界定为在某一地域由特定人群,以身体活动为特征、以口传身授为方法、以世代相传为目的的传统体育文化实践活动,以及在这一实践过程中涉及的器械、实物和空间。因此,体育非物质文化遗产的概念是将其外延拓展到与文化活动联系在一起进行界定,并充分考虑到体育非物质文化遗产所产生的文化空间影响。本质上,体育非物质文化遗产就是一种文化实践活动。如果从活动过程分析,在整个文化实践活动过程中一般都要涉及人的参与、器物的使用、知识体系以及文化空间(宋博 等,2022)等资源要素的影响。从更广义的角度上,特别是从与国民经济活动的联系来看,体育非物质文化遗产往往是某种资源形态的直接体现,是人们能够产生直接或间接经济利益和社会效益的精神内容(唐群,2024),因而需要考虑“体育非物质文化遗产资源”这一概念的重要性,毕竟在逻辑上只有成为某种资源形态才能对应保护、利用与开发的目标意义(冯泽华,2022;Wan,2021),才更能突出服务于国家区域重大发展战略和体育强国战略的现实诉求。基于上述,本研究将或多或少与体育运动、增进身心健康有一定联系的非物质文化遗产均纳入体育非物质文化遗产资源概念体系之中进行研究。
从经济学角度,作为某种资源形态都会因为稀缺性而呈现出不同的价值,也会因为地理空间分布的不均衡性和集聚性而呈现出区域空间分布的差异。因此,处于不同地理空间分布的体育非物质文化遗产资源作为一种特殊的资源形态也必然会呈现出区域空间分布的差异性。近年,相关研究大多集中于某一地区或行政区域展开区域空间分部差异探析,鲜少开展全国区域的研究。比如,何涛等(2023)对成渝地区双城经济圈内的体育非物质文化遗产地理空间分布情况进行分析;常媛媛等(2021)对黄河流域9省(区、市)79市(州、盟)区域内253项体育非物质文化遗产的空间分布、集聚特征、影响因素及影响机理展开研究;李萍等(2020)对京津冀区域内410项体育非物质文化遗产项目的空间分布及影响因素进行分析;仅检索到马冬雪等(2015)利用GIS空间分析法分析全国体育非物质文化遗产项目的地理空间分布特征。因此,现有区域空间分异研究显然不能完全满足目前在新功能区域定位下我国国家区域重大发展战略的现实诉求。
通过对体育非物质文化遗产资源的概念界定,并综合考量《中华人民共和国非物质文化遗产法》《中国非物质文化遗产普查手册》《国家级非物质文化遗产代表性项目名录》对非物质文化遗产的分类规定,以及我国体育非物质文化遗产主要分布在“传统舞蹈”“传统体育、游艺与杂技”“民俗”三大类中(陈小蓉,2022),本研究统一选取2006—2021年国务院颁布的第一至五批《国家级非物质文化遗产名录》中所涉“传统舞蹈”“传统体育、游艺与杂技”“民俗”三大类非物质文化遗产项目共计1 014项作为体育非物质文化遗产资源基础数据,数据按照每一批次依次进行统计计算,数据均统一来源于中国非物质文化遗产网(https://)。此外,统一选取的自然地理因素数据(包括河流密度与地形地貌高程)均来自中国科学院资源环境科学数据平台(https://)和国家基础地理信息中心(http://);统一选取的社会经济因素数据[包括2021年地区GDP、2021年地区人口总数(年末常住人口总数)以及2021年城镇化率]均来自《中国统计年鉴2022》和2022年各省统计年鉴;统一选取的民族文化因素数据[包括第七次全国人口普查地区少数民族数(选取截止到2021年,少数民族常住人口数据不包含流动人口数),2021年地区文化馆、博物馆总数]均来自《中国统计年鉴2022》和2022年各省统计年鉴;国家级传统村落数统一选取为截止到2021年年底由住房和城乡建设部、文化和旅游部等六部委公布的第一至五批《中国传统村落保护名录》中的中国传统村落数,数据按照每一批次依次进行汇总计算,数据来源于传统村落网(http://)。
数据处理利用高德地图API拾取器收集1 014项国家级体育非物质文化遗产资源的点位信息,通过ArcGIS 10.8软件生成对应的国家级体育非物质文化遗产资源空间分布图。在中国科学院资源环境科学数据平台和国家基础地理信息中心获取研究区域的行政区划、地形地貌、河流水系等地理空间数据,通过ArcGIS 10.8软件进行空间校正、拓扑检查等处理,并采用距离带的方法创建基于距离的空间权重矩阵,形成可用于国家级体育非物质文化遗产资源区域空间分异分析的矢量空间数据库。用于地理探测器分析的影响因素数据均进行离散化处理和聚类科学化处理,从而缩小量纲差异。用于灰色关联分析的所有数据均进行了均值化处理,从而消除量纲差异的影响。此外,整个数据的处理没有应用到未经说明的其他方法之中。
空间自相关理论的基本思想是空间上相邻或接近的位置上的数据值之间可能存在某种依赖或相似性,而这种依赖或相似性会随着距离的增加而减弱或消失。空间自相关可以分为全局空间自相关和局部空间自相关2种类型(胡青峰 等,2007;蒋天颖,2013;李同升 等,2007)。全局空间自相关方法一般采用全局空间自相关莫兰指数(Moran’sI)检验判断此现象是否存在聚集特性和空间相关性。计算公式如下:
为均值;Xi表示i地区体育非物质文化遗产资源数量,Xj表示j地区体育非物质文化遗产资源数量;n为地区总数;Wij为空间权重矩阵,表示区域i与j的邻近关系。全局空间自相关Moran’sI取值范围在-1~1,数值为正表示存在空间正相关性,即在空间分布上是集聚的;数值为负表示存在空间负相关性,即在空间分布上是分散的;数值为0表示不存在空间相关性,即在空间分布上是随机的。
当全局空间自相关指标不能检测区域内部的空间分布模式时,局部空间自相关指标能够有效检测由于局域空间相关性引起的空间差异(金贵 等,2018;张连均 等,2010)。局部空间自相关的测量是将全局空间自相关Moran’sI分解到局域空间上,即针对空间每个分布对象,通过Moran’sI散点图和Lisa集聚图/表分析国家级体育非物质文化遗产资源的空间聚类状况。计算公式如下:
地理探测器通常被广泛应用于探测空间的异质性及其驱动要素,可适用于任何空间类别的分析(陈元欣 等,2024;汤宇锟 等,2022),因此也可以用于判定我国国家级体育非物质文化遗产资源空间分布的差异性以及驱动要素。计算公式如下:
式(7)中,q为影响因素指标对国家级体育非物质文化遗产空间分异的解释力度,数值越大表明指标对其空间分布的解释力越强,q∈[0,1];L为第h类影响因素的分类个数;Nh和σh2分别为第h类影响因素的单元数和方差;N和σ2分别为国家体育非物质文化遗产资源的样本量和方差。
式(8)中,Wij(d)表示国家级体育非物质文化遗产资源个体i在空间中对其个体j的影响程度,Xj为位置j的属性值。将Gi*进一步标准化,可得计算公式如下:
式(9)中,E(Gi*)和Var(Gi*)分别是期望值和变异系数。当Z(Gi*)>0时,分数越高,具有高值集合的国家级体育非物质文化遗产资源区域即形成热点区;当Z(Gi*)<0时,得分越低,具有低值集合的国家级体育非物质文化遗产资源区域即形成冷点区。
灰色关联度模型是一种用于研究不同因素之间联动性和影响程度的定量分析方法(陈燕 等,2018)。考虑到传统村落与非物质文化遗产之间的有机联系(李如友 等,2022;左逸帆 等,2017),采用灰色关联分析进一步探寻国家级传统村落对我国国家级体育非物质文化遗产资源空间分布的影响程度。
1)先采用初值化处理方法,对变量进行无量纲化处理,即用各数列的每个数除以各列第一个数。
式(10)中,y(k)为参考数列,表示国家级体育非物质文化遗产资源数量;xi(k)为比较数列,表示影响国家级体育非物质文化遗产资源的国家级传统村落数;Δmin为所有地区中参考数列与比较数列的最小差值;Δmax为所有地区中参考数列与比较数列的最大差值;ρ为分辨系数,取值范围为[0,1],常取0.5;k=1,2,…;i=1,2,…。
式(11)中,θi为参考数列y(k)与比较数列xi(k)的关联度,n为比较数列的数据个数。
按照第一至五批国家级体育非物质文化遗产资源进行分析,第二批次体育非物质文化遗产资源数量最多,有368项,所占比例为36.3%;第五批次体育非物质文化遗产资源数量最少,有140项,所占比例为13.8%。按照省级行政区域划分分析发现,浙江省的国家级体育非物质文化遗产资源数量最多,有69项,所占比例为6.8%;其次是广东省和贵州省,其国家级体育非物质文化遗产资源数量分别是62项和59项,所占比例分别为6.1%和5.8%;香港特别行政区、澳门特别行政区、宁夏回族自治区以及重庆市都低于10个,数量较少。结合《中华人民共和国国民经济和社会发展第十四个五年规划和2035年远景目标纲要》中关于加快推动京津冀协同发展、全面推动长江经济带发展、积极稳妥推进粤港澳大湾区建设、提升长三角一体化发展水平以及扎实推进黄河流域生态保护和高质量发展五大区域重大战略实施区域划分进行分析发现,长江经济带区域内的国家级体育非物质文化遗产资源数量最多,已经达到376项,所占比例为37%;其他依次为黄河流域生态经济带、长三角地区、京津冀地区和粤港澳大湾区,体育非物质文化遗产资源数量分别为268、125、101和73项,所占比例分别为26.4%、12.3%、10.0%和7.2%,如果将这些地区所覆盖的省级行政区域汇总在一起,整个体育非物质文化遗产资源数量占全国总数量的76.7%。这说明现阶段我国国家级体育非物质文化遗产资源的空间分布特征基本满足我国国家重大发展战略布局的需求。
长江经济带地区、黄河流域生态经济带地区、京津冀地区、粤港澳大湾区、长三角地区五大区域的体育非物质文化遗产资源区域空间分布特征均表现为冷热点交替分布。其中,长江经济带区域内云南省、贵州省、四川省、湖南省和浙江省的国家级体育非物质文化遗产资源呈现热点与次热点分布特征,占整个经济带的69%;江苏省、安徽省、江西省、上海市、重庆市的国家级体育非物质文化遗产资源呈现次冷点与冷点分布特征,占整个经济带的23%;湖北省的国家级体育非物质文化遗产资源呈现零点(过渡区)分布特征,占整个经济带的8%。
黄河流域生态经济带区域内山东省、河南省、山西省和四川省的国家级体育非物质文化遗产资源呈现次热点分布特征,占整个经济带的59.3%;青海省和内蒙古自治区的国家级体育非物质文化遗产资源呈现零点(过渡区)分布特征,占整个经济带的23.2%;陕西省、甘肃省和宁夏回族自治区的国家级体育非物质文化遗产资源呈现次冷点与冷点分布特征,占整个经济带的17.5%。
京津冀地区内北京市和河北省的国家级体育非物质文化遗产资源呈现次热点分布特征,占整个地区的51.5%;天津市的国家级体育非物质文化遗产资源呈现冷点分布特征,占整个地区的48.5%。
粤港澳大湾区内广东省的国家级体育非物质文化遗产资源呈现热点分布特征,占整个大湾区总数量的84.9%;香港特别行政区和澳门特别行政区的国家级体育非物质文化遗产资源呈现冷点分布特征,占整个大湾区总数量的15.1%。
长三角地区内浙江省的国家级体育非物质文化遗产资源呈现热点分布特征,占整个地区的55.2%;安徽省、江苏省和上海市的国家级体育非物质文化遗产资源呈现次冷点和冷点分布特征,占整个地区的44.8%。
第一批国家级体育非物质文化遗产资源Moran’sI为0.096,接近于0,说明第一批国家级体育非物质文化遗产资源的全局空间自相关性较弱,分布比较随机,没有明显的区域集聚现象。直至第五批次累积后,Moran’sI不断升高,从0.096上升到0.349(表1),此时我国国家级体育非物质文化遗产资源已经呈现出比较显著的、稳定的区域集聚特征。但是如果从不累计计算每一个批次的Moran’sI来看,Moran’sI并没有呈现出逐步升高的趋势,即每一个批次的全局空间自相关性有一定的差异。相对地,不累计计算的第五批Moran’sI最高,达到0.143,但是全局自相关性较弱,只能在一定程度上呈现出区域集聚特征,其他批次的Moran’sI相对更低,全局空间自相关性都比较弱,所呈现出的区域集聚性特征不够明显。

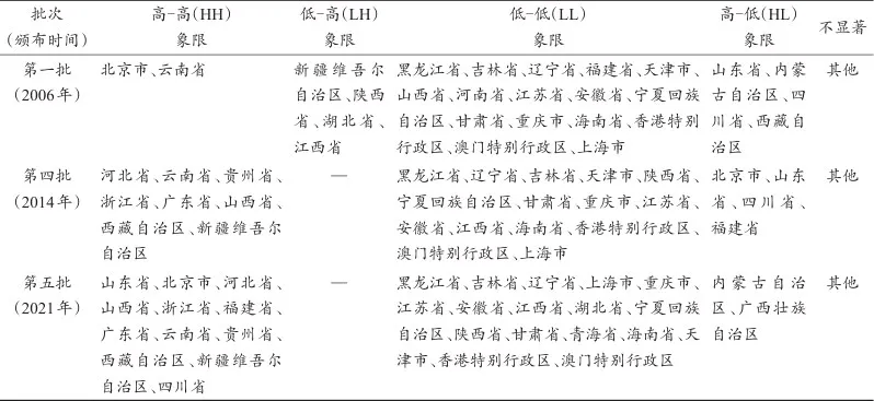
根据全局空间自相关Moran’sI累计计算的总变化趋势,并充分考虑相关政策颁布的时间节点,重点选取第一批、第四批和第五批国家级体育非物质文化遗产资源作为研究断面,并结合Moran’sI散点图中的体育非物质文化遗产资源象限分布情况,进一步应用局部空间自相关分析法分析我国国家级体育非物质文化遗产资源在时空演化过程中所呈现的不同区域间的空间异质性与稳定性。Moran’sI散点图展示了区域对象的标准化值与空间滞后向量之间的相关关系,可形成一个四象限的对比图(图1)和具体区域单元分布表(表2)。低-低(LL)象限是我国国家级体育非物质文化遗产资源低值区域被低值邻近区域包围,称为低速增长区;低-高(LH)象限是我国国家级体育非物质文化遗产资源低值区域被高值邻近区域包围,称为过渡区;高-高(HH)象限是我国国家级体育非物质文化遗产资源高值区域被高值邻近区域包围,称为扩散效应区;高-低(HL)象限是我国国家级体育非物质文化遗产资源高值区域被低值邻近区域包围,称为极化效应区。一般来看,位于低-低(LL)象限和高-高象限的我国国家级体育非物质文化遗产资源具有较强的空间相关关系,表明区域单元之间具有相似性、稳定性与集聚效应。位于低-高(LH)象限和高-低(HL)象限的我国国家级体育非物质文化遗产资源具有不稳定的空间相关关系,反映了区域单元之间的异质性。
图1我国国家级体育非物质文化遗产资源3个批次的Moran’sI散点图(累计)

注:在已公布的第一至五批国家级非物质文化遗产名录中暂时没有列出我国台湾地区的项目,所以该地区的相关数据未在本表格中列示,下同。
如图1和表2所示,我国第一批(2006年)省级区域单元的国家级体育非物质文化遗产资源大多位于低-低(LL)象限之中,只有长江经济带区域内的云南省和京津冀地区的北京市位于高-高(HH)象限之中,呈现出高-高集聚状态,说明我国国家级体育非物质文化遗产资源总体正处于低增长阶段,尚没有形成扩散效应。到第四批(2014年)时,长江经济带区域内的贵州省已经从不显著状态蜕变为高-高集聚状态,与云南省区域单元一起形成稳定的扩散效应,并促成周边的四川省区域单元保持高-低集聚状态,这使整个长江经济带上游区域呈现出一定的极化效应,但是长江经济带中下游区域单元表现较差,除了浙江省的体育非物质文化遗产资源呈现出高-高集聚状态之外,区域内或是没有显著性差异,或是处于低-低集聚状态,整个区域性发展不平衡;京津冀区域内的河北省已经从不显著状态蜕变为高-高集聚状态,但是因为天津市始终处于低-低集聚状态,北京市呈现出高-低集聚状态,这说明此区域的扩散效应未能完全得以发挥;长三角地区内除了浙江省之外,上海市、江苏省和安徽省区域单元均保持为低-低集聚状态,已经呈现出一定的极化效应;粤港澳大湾区内的广东省从不显著状态直接蜕变为高-高集聚状态,与香港特别行政区、澳门特别行政区的低-低集聚状态形成鲜明对比,具有较强的极化效应;黄河流域生态经济带区域内只有山西省处于高-高集聚状态,四川省和山东省处于高-低集聚状态,其他省份或是不显著,或是处于低-低集聚状态。到第五批(2021年)时,长江经济带区域内的云南省、贵州省和四川省都已经蜕变为高-高集聚状态,形成非常稳定的扩散效应,甚至西藏自治区、新疆尔自治区都已经呈现出高-高集聚状态,但是整个经济带的区域性不平衡仍然比较明显,特别是长江经济带中下游区域,除了浙江省处于高-高集聚状态之外,其他区域依然表现为或是没有显著性差异,或是处于低-低集聚状态;京津冀区域内的河北省和北京市都已经表现为高-高集聚状态,但是天津市始终处于低-低集聚状态,这说明此区域正在形成比较稳定的扩散效应;长三角地区内浙江省一直保持着高-高集聚状态,而上海市、江苏省和安徽省依然表现为低-低集聚状态,此区域表现出很强的极化效应;粤港澳大湾区内的广东省依然呈现出高-高集聚状态,与香港特别行政区、澳门特别行政区低-低集聚状态形成鲜明的对比,极化效应依然比较明显;黄河流域生态经济带区域内已有山东省、山西省和四川省呈现出高-高集聚状态,宁夏回族自治区、陕西省、青海省、甘肃省都呈现出低-低集聚状态,这说明以山西省为代表的黄河中上游区域呈现出一定的辐射效应,但以山东省和河南省为代表的黄河下游区域尚未形成一定的扩散效应。
根据全局空间自相关Moran’sI不累计计算的总变化趋势,即重点选取第一批、第四批和第五批国家级体育非物质文化遗产资源作为研究断面,结合Moran’sI散点图(图2)进一步分析每一批次我国国家级体育非物质文化遗产资源所呈现的空间异质性与稳定性。我国第一批(2006年)省级区域单元的国家级体育非物质文化遗产资源大多位于低-低(LL)象限之中,只有长江经济带区域内的云南省和京津冀地区的北京市区域单元位于高-高(HH)象限之中,呈现高-高集聚状态,说明我国国家级体育非物质文化遗产资源总体正处于低增长阶段,尚未形成扩散效应。究其原因,2006年文化部审议通过了《国家级非物质文化遗产保护与管理暂行办法》,体育非物质文化遗产资源的挖掘与整理尚处于政策发酵期,还没有形成扩散效应。

图2我国国家级体育非物质文化遗产资源3个批次的Moran’sI散点图(不累计)
随着2011年《中华人民共和国非物质文化遗产法》的颁发与实施,第四批(2014年)国家级体育非物质文化遗产资源中大部分省级区域单元都位于低-低(LL)与高-低(HL)象限,呈现出低-低和高-低集聚状态,特别是高-低集聚特征显著增加(图2、表3)。以长江经济带区域为例,云南省和贵州省区域呈现出高-高集聚状态,长三角地区的浙江省区域单元呈现出高-高集聚状态,上海市、安徽省和重庆市呈现出低-低集聚状态,其他省级区域单元大多呈现出高-低集聚状态,这使长江经济带区域单元集聚特征呈现出较活跃状态。适时2014年印发《国务院关于依托黄金水道推动长江经济带发展的指导意见》,同年中央经济工作会议提出要重点实施“一带一路”倡议、京津冀协同发展战略、长江经济带战略,因此此批次的长江经济带和长三角地区国家级体育非物质文化遗产资源区域空间集聚对国家区域发展战略的响应性相对较高,并且此批次京津冀地区内北京市呈现出高-低集聚状态,天津市与河北省都呈现出低-低集聚状态,也进一步响应了国家区域发展战略。由于此时期未出台《粤港澳大湾区发展规划纲要》,粤港澳大湾区内香港特别行政区和澳门特别行政区区域单元都处于低-低集聚状态,广东省呈现低-高集聚状态,说明未能响应国家区域发展战略;同样地,此时期未出台《黄河流域生态保护和高质量发展规划纲要》,此批次黄河流域生态经济带区域内除了内蒙古自治区和四川省区域单元呈现出高-低集聚状态,山东省和陕西省区域单元呈现出低-高集聚状态,其他区域单元大多处于低-低集聚或不显著集聚状态,说明未能响应国家区域发展战略。

到第五批次(2021年)时,长江经济带区域内云南省和浙江省的体育非物质文化遗产资源特征呈现出高-高集聚状态,湖南省和江西省区域单元呈现出高-低集聚状态,政策响应度进一步提升,京津冀区域内的各单元均没有呈现出集聚显著状态,政策响应度有待进一步提升(图2、表3)。2019年,国务院发布《粤港澳大湾区发展规划纲要》《长江三角洲区域一体化发展规划纲要》,明确粤港澳大湾区和长三角地区的战略定位和发展目标,需要提升区域内资源的优化配置和一体化发展,也进一步推动这两个区域内体育非物质文化遗产资源开发。因此,相对于第四批次,第五批次中粤港澳大湾区内广东省区域单元处于高-高集聚状态,香港特别行政区和澳门特别行政区处于低-低集聚状态,此区域的国家级体育非物质文化资源的政策响应非常高,而长三角地区的浙江省区域单元虽然也处于高-高集聚状态,但第五批次只有安徽省区域单元呈现出显著的低-低的集聚状态,表明第五批次的国家级体育非物质文化资源的政策响应有待进一步提升。黄河流域生态经济带区域内有山东省、陕西省、山西省和宁夏回族自治区呈现出低-低集聚状态,其他省级区域单元都不显著,说明此批次的国家级体育非物质文化遗产资源政策尚未进一步响应黄河流域生态经济带国家区域发展战略。2021年,中央、国务院印发《黄河流域生态保护和高质量发展规划纲要》,黄河流域生态保护和高质量发展,同京津冀协同发展、长江经济带发展、粤港澳大湾区建设一起成为国家重大区域发展战略,下一步应重点加强黄河生态经济带体育非物质文化遗产资源的开发与保护,提升对国家重大区域发展战略的响应度。
依据Rey等(2006)的时空分析法,进一步对2006年和2021年首尾年份累计计算的局部空间自相关区域进行时空跃进分析,发现东北地区没有发生时空跃迁,依然处于低-低集聚形态,表现为低效型区域。京津冀地区除了天津市始终处于低-低集聚形态之外,北京市和河北省都发生了时空跃迁,整体表现为从极化型向高效型路径演进。长江经济带地区因为涉及的省份较多,整个时空跃迁路径比较明显的是长江上游区域的省份,如贵州省和四川省分别从不显著状态和高-低集聚形态向高-高集聚形态转化,即从极化型向高效型路径演进,如今在长江上游区域已经形成云南省、贵州省、四川省高-高集聚形态,即该区域已经完成了高效型区域的转化。除了浙江省之外,以上海市、江苏省和安徽省为代表的长江下游区域一直没有发生时空跃迁,总体上一直处于低-低集聚形态,表现为低效型区域;虽然长江中游区域的湖北省和江西省有不明显的时空跃迁,但是湖南省没有发生时空跃迁,整个区域没有明显的渐进路径,表现为低效型区域。同样,黄河生态经济带也因为涉及的省份较多,整个时空跃迁路径尚未呈明显的渐进特征表现,只有山西省从低-低集聚形态转变为高-高集聚形态,完成了从低效型区域向高效型区域的转化,山东省和四川省直接从极化型转变为高效型,时空演化路径具有典型性,其他区域大多仍处于低-低集聚形态。粤港澳大湾区以广东省为代表从不显著集聚形态向高-高集聚形态转化,即从空白型向高效型路径演进。长三角地区的浙江省从不显著形态直接跃升为高-高集聚形态,现已经完成高效型区域的转化,区域内上海市、江苏省和安徽省都没有发生时空跃迁,总体上一直都处于低-低集聚形态,表现为低效型区域。
作为非物质文化遗产资源下位概念的体育非物质文化遗产资源空间分布和区域性差异受到多种因素综合作用的影响,主要包括自然地理因素、社会经济因素以及民族文化等,其中自然地理因素主要是指区域内的河流和地形地貌(丁叶 等,2016;王厚雷 等,2024;徐柏翠 等,2018;张晓瑞 等,2024);社会经济因素主要是指区域内的人均GDP、GDP、城镇化率、人口总数等(李江敏 等,2020;李萍 等,2020;王厚雷 等,2024;王亮杰,2023;张晓瑞 等,2024);民族文化因素主要指区域内的文化馆和博物馆数量、少数民族数量等(梁君 等,2018;张晓瑞 等,2024);此外,根据体育非物质文化遗产资源的属地特征,很多体育非物质文化遗产资源隐含于传统村落或田野之中,也需要统合已有研究将非物质文化遗产资源与传统村落的发展联系在一起进行分析(田磊 等,2023;张涵 等,2022),毕竟体育非物质文化遗产资源始终是非物质文化遗产资源的一种特殊形态。如表4所示,本研究从自然地理因素、社会经济因素和民族文化因素3个维度8个具体测度指标对我国国家级体育非物质文化遗产资源区域空间分异的影响因素进行分析。统一选取的2021年8个测度指标数据对我国国家级体育非物质文化遗产资源区域空间分异的影响力大小进行排序,依次为地区国家级传统村落数>地区文化馆、博物馆数>河流密度>地区少数民族常住人口数>地区城镇化率>地区GDP值>地区人口总数>地形地貌高程,对应的q值分别为0.477、0.356、0.327、0.325、0.259、0.254、0.230和0.180。其中,从影响我国体育非物质文化遗产资源区域空间分异的因素来看,整个民族文化因素影响力最高,其中地区国家级传统村落数影响力最大,地区文化馆、博物馆数影响次之,随后是地区少数民族常住人口数、自然地理因素中的河流密度,最后是社会经济因素,自然地理因素中的地形地貌高程因素影响力最小。

地区国家级传统村落是影响我国国家级体育非物质文化遗产资源区域性差异的首要因素。如表5所示,黄河流域生态经济带中的地区国家级传统村落数与我国国家级体育非物质文化遗产资源的关联度最高,关联度值达到0.871;其他依次是京津冀地区、长三角地区、长江经济带地区和粤港澳大湾区,关联度值分别为0.819、0.814、0.795和0.268。其中,长江经济带中湖南省的关联度值相对较低,为0.598;湖北省的关联度值相对最高,达到0.974。黄河流域生态经济带中山西省的关联度值相对较低,为0.700;陕西省的关联度值相对较高,达到0.998。京津冀地区中北京市的关联度值相对较低,为0.714;河北省的关联度值相对较高,达到0.907。长三角地区中上海市的关联度值相对较高,达到0.884;安徽省的关联度值相对较低,为0.708。粤港澳地区中香港特别行政区和澳门特别行政区没有国家级传统村落的分布统计,因此关联值为0。

地区文化馆与博物馆数量是影响我国国家级体育非物质文化遗产资源区域性差异的第二因素。长三角地区与黄河流域生态经济带的文化馆和博物馆数量最多,均值达到373个,其他依次是长江经济带(326个)>粤港澳大湾区(189个)>京津冀地区(178个)。地区文化馆和博物馆的数量较多,说明该区域内具有深厚的文化底蕴丰富多样的文化资源,能够生成更多具有代表性的体育非物质文化遗产资源。
自然地理因素中的河流密度是影响我国国家级体育非物质文化遗产资源区域性差异的第三因素,但地形地貌高程因素的影响却没有与河流密度因素一样产生很明显的驱动作用。事实上,地区地形地貌与河流水系的差异都会使不同区域的体育非物质文化遗产资源空间分布呈现出与之相对应的文化空间特征,但是河流水系密度决定着水资源的丰富性,决定着人们生产与生活聚落的规模与发展。每一个聚落地都会产生一定的体育非物质文化遗产资源,聚落地越多,体育非物质文化遗产资源越丰富。比如,长三角地区的浙江省地形地貌虽然是以山地丘陵为主,但是因为区域内的河流水系比较发达(钱塘江水系、瓯江水系、灵江水系以及曹娥江等八大水系贯穿其中),如果进一步包含沿海水域,自然而然地就会形成更多的体育非物质文化遗产资源集聚空间。
地区少数民族常住人口数是影响我国国家级体育非物质文化遗产资源区域性差异的第四因素。长江经济带区域内少数民族常住人口数量最多,其均值为4 053 978人,其他依次为黄河流域生态经济带(2 260 610人)>粤港澳大湾区(1 584 070人)>京津冀地区(1 570 851人)>长三角地区(917 822人)。以位于长江经济带贵州省内的苗族为例,有独木龙舟、跳花节、芦笙舞、反排苗族鼓舞等多项国家级体育非物质文化遗产资源,这些宝贵的体育非物质文化遗产资源以民族传统体育活动为载体,形成了独具特色的民族传统体育文化空间,彰显出具有中国特色的国家级体育非物质文化遗产资源空间分布特征。
相对于长江经济带、京津冀地区、长三角地区和粤港澳大湾区而言,黄河流域生态经济带的城镇化率为61.5%,相对较低;京津冀地区城镇化率最高,达到77.8%;其他依次为粤港澳大湾区74.2%,长三角地区73.8%,长江经济带64.9%。城市化进程的加速演进推动体育非物质文化遗产的快速发展,促使存在于乡村田野地区的体育非物质文化遗产逐步融进城市公共文化空间之中,不断拉近与城市居民之间的距离,提升城市居民对体育非物质文化遗产的认识程度,增强人们对于体育非物质文化遗产的开发与保护意识,形成更广泛的传承与传播,从而拓展体育非物质文化遗产资源的空间布局。
从地区GDP均值来看,长三角地区(69 412亿元)、粤港澳大湾区(50 159亿元)和长江经济带(48 369亿元)的经济实力相对较强,这为体育非物质文化遗产资源的挖掘与开发提供充足的资金支持。另外,地区人口总数决定着体育非物质文化遗产传承与发展的受众基础。其中,长三角地区人口总数最多,其均值为69 412.99万人,其他依次是粤港澳大湾区(50 159.15万人)>长江经济带地区(48 369.95万人)>京津冀地区(32 375.92万人)>黄河流域地区(31 932.37万人)。地区人口数量越多的区域,整个文化空间的集聚效应就更突出,有利于增强此区域的国家级体育非物质文化遗产资源的向心力,形成具有代表性的体育非物质文化遗产资源的区域特征和区域品牌。
围绕国家区域重大发展战略,按照长江经济带、黄河流域生态经济带、长三角地区、京津冀地区和粤港澳大湾区5个区域进行划分汇总,区域内的国家级体育非物质文化遗产资源数量占全国总数量的76.7%,并呈现出集聚的、冷热点交替的空间分布形态,这说明现阶段我国国家级体育非物质文化遗产资源的空间分布特征基本满足我国国家重大发展战略布局的需求。然而,每个区域内的发展呈现不平衡状态。长江经济带只有上游区域形成云南省、贵州省、四川省高-高集聚形态,完成了高效型区域的转化,而除了浙江省以外,以上海市、江苏省和安徽省为代表的长江下游区域一直处于低-低集聚形态,表现为低效型区域,冷热点分析显示此区域为次冷区和冷区的空间分布特征明显;黄河生态经济带区域内只有四川省、山东省和山西省为代表的区域单元实现了高效型区域的跃迁,其他省份区域单元有待加大体育非物质文化遗产资源开发的力度,加快区域跃迁,主动响应服务国家重大区域战略发展;粤港澳大湾区以广东省为代表的区域单元已经实现了高效型区域的跃迁,充分发挥主动响应服务国家区域重大战略发展的示范作用;京津冀地区只有北京市和河北省完成高效区的跃迁,天津市有待于进一步加大体育非物质文化遗产资源的开发力度;长三角地区只有浙江省完成高效型区域的转化。
从影响我国体育非物质文化遗产区域性差异的因素来看,整个民族文化因素影响力最高,其中地区国家级传统村落数影响力最大,地区文化馆、博物馆数影响次之,随后是地区少数民族常住人口数,自然地理因素中的河流密度也有较大的影响力,最后是地区GDP值,自然地理因素中的地形地貌高程因素影响力最小。
本研究存在一定研究局限,一是没有将省级-地级-县级非物质文化遗产目录数据与《国家级非物质文化遗产名录》数据进行汇总筛选,这在一定程度上影响到对于全国体育非物质文化遗产资源空间分异特征作出精准的客观判断,但是具体影响的程度需要通过全面的汇总分析才能得出;二是基于以往的研究及相对宽泛的概念界定下将“传统舞蹈”“传统体育、游艺与杂技”“民俗”3类非物质文化遗产项目划分到体育非物质文化遗产资源范畴内,会存在个别项目特别是民俗类非物质文化遗产项目不一定都能反映出体育非物质文化遗产资源的特征,有待逐一进行项目循证;三是所采用的空间自相关方法可用于检验全国体育非物质文化遗产资源随着时间变化的分异特征,但是所采用的地理探测器、灰色关联分析法只用于某一截面的数据(2021年),未能深入分析随时间变化各影响因素对于不同批次体育非物质文化遗产资源的影响,存在一定的局限性,并且由于缺失我国香港特别行政区和澳门特别行政区的部分官方统计数据,应用地理探测器与灰色关联分析方法存在一定的局限性。
1)加大体育非物质文化遗产的宣传力度,有效整合长江经济带、黄河流域生态经济带、长三角地区、京津冀地区和粤港澳大湾区五大区域内的博物馆、文化馆资源,定期举办体育非物质文化遗产专场展览,充分展示体育非物质文化遗产的历史、传承与发展,积极探索举办五大区域各具特色的体育非物质文化遗产展演盛会和体育非物质文化遗产传承人技能大赛,充分挖掘体育非物质文化遗产资源的体育竞赛基因,打造属于自身区域特色的体育非物质文化展演品牌,建立以服务国家战略为目标的体育非物质文化遗产资源开发体系。
2)以第六批《国家级非物质文化遗产名录》申报为契机,在重视体育非物质文化遗产申报与审批的基础上适当向黄河中上游和长江经济带中下游的体育非物质文化遗产资源倾斜,特别是从黄河中上游地区青海省、甘肃省、宁夏回族自治区、内蒙古自治区、陕西省的省级非物质文化遗产名录和长江经济带中下游地区湖南省、湖北省、江西省、安徽省、江苏省的省级非物质文化遗产名录以及上海市市级非物质文化遗产名录中遴选出更多优秀的体育非物质文化遗产进入《国家级非物质文化遗产名录》,从而促成国家区域重大发展战略地区体育非物质文化遗产资源的均衡发展,进一步提升空间集聚形态,优化整个体育非物质文化遗产资源的空间布局。
3)充分发挥高效型区域的带动作用,优化高-低区域配置,建立相应的联动协同发展机制,加快低效型区域的转化,促进整个区域内体育非物质文化遗产资源的协同发展。整个长江经济带应强化上游云南省、贵州省、四川省高效型区域与中游地区,以及下游浙江省高效型区域与下游地区分别建立邻近联动帮扶协同发展机制,推动中下游地区低效型区域发展,黄河生态经济带区域分别以四川省、山西省和山东省3个高效型区域为中心,以点带面分别带动黄河上游地区、中游地区和下游地区低效型区域发展。长三角地区应充分利用长三角的资源禀赋优势,以文创和科技为载体建立联动协同发展机制推动上海市、安徽省以及江苏省低效型区域发展;京津冀地区应着力加大天津市低效型区域发展转化;粤港澳大湾区应着力加大香港特别行政区和澳门特别行政区低效型区域发展转化。
4)融合乡村振兴国家发展战略,重视传统村落对于体育非物质文化遗产资源的驱动作用,鼓励地处长江经济带、黄河流域生态经济带、长三角地区、京津冀地区和粤港澳大湾区五大区域内的传统村落/乡村主动挖掘自身的体育非物质文化遗产资源,打造一批传统村落体育非物质文化遗产资源开发示范区,形成传统村落建设与体育非物质文化遗产资源开发融合发展机制,提升传统村落与体育非物质文化遗产资源的集聚形态,不断优化体育非物质文化遗产资源和传统村落的空间布局。
5)大力推进新型城镇化发展,积极推动国家区域重大战略实施地区的人口增长,提升区域内的GDP总量水平,保证充裕的资金投入,全力支持区域内地区文化馆与博物馆的建设,发挥地区文化馆与博物馆对体育非物质文化遗产资源开发的驱动作用,并进一步推动体育非物质文化遗产馆和博物馆的建设,让更多的体育非物质文化遗产资源在城市中扎根发芽,形成新的集聚形态,建成适应新型城镇化发展的体育非物质文化遗产资源空间。返回搜狐,查看更多